为做好我省 2026年普通高等教育专科层次起点升本科教育(以下简称专升本)考试招生工作,根据《辽宁省 2026 年普通高等学校专升本招生简章》,现就我校专科应往届毕业生2026年专升本报名相关工作通知如下:





我校专科专业具体门类和类别可对照下图进行查询








一般情况下,考生应在普通高职(专科)毕业学校所在地报名并参加考试;但对于外省普通高职院校毕业,在辽宁省应征入伍的退役大学生士兵,则需在本人入伍所在地报名并参加考试。考生要根据自身情况准确选择考点。
根据《辽宁省2026年普通高等学校专升本招生简章》有关规定及要求,学校招生办公室在3月9日16时前完成所有报名考生的资格审核工作。学校招生办公室认真审核考生提交的报名材料,如发现有资格不符或弄虚作假的,及时进行纠正或取消其报名资格。
(1)符合报名条件的考生在完成网上填报基本信息和照片采集等环节后,须提交有效居民身份证、学生证、毕业证书(往届生)等相关材料进行报名资格审核。
(2)退役大学生士兵考生在完成网上填报基本信息和照片采集等环节后,须提交有效居民身份证、学生证、毕业证书(往届生)、退役士兵证、《辽宁省退役大学生士兵身份认证登记表》,到安置地退役军人事务部门进行身份认证)等相关材料进行报名资格审核。
(3)申请建档立卡考生,在报名工作结束后,统一报省农业农村厅进行资格审核认定。工作结束后,由招生考试部门对审核通过的考生进行公示并无异议后,方可获得建档立卡贫困家庭考生资格。
(4)考生在报名期间需实时关注本人报名资格审核情况,若报名资格审核不通过,须按要求重新在网上提交相关材料申请再次审核。原则上所有考生须在网上进行身份验证、报名资格审核,如出现身份信息采集、学历(学籍)验证、报名材料审核等环节不通过的特殊情况,可到学校招生办公室(留学生院105室)进行现场身份验证及报名资格审核,时间为3月3日至3月8日每天9:00至16:00。
考生需按规定自行上网缴纳文化基础课(公共课)报名考试费 120 元。缴费成功后,自行下载打印《辽宁省 2026 年普通高校专升本招生考试报名信息登记表》,此表可作为缴费凭证和报名信息留存,考生要妥善保管
注意事项:
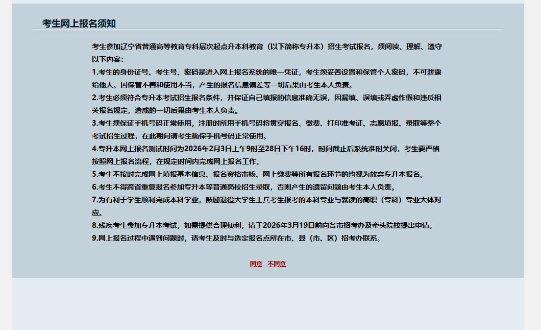
1、考生必须符合专升本考试招生报名条件,并保证自己填报的信息准确无误,因漏填、误填或弄虚作假和违反相关报名规定,造成的一切后果由考生本人负责。
2、考生在报名时注册所用手机号码将贯穿报名、缴费、打印准考证、志愿填报、录取等整个考试招生过程,在此期间须确保手机号码正常使用。
3、考生不按时完成网上填报基本信息、报名资格审核、网上缴费等所有报名环节的均视为放弃专升本报名。
4、考生不得跨省重复报名参加专升本等普通高校招生录取,否则产生的遗留问题由考生本人负责。
5、为有利于学生顺利完成本科学业,鼓励退役大学生士兵考生报考的本科专业与就读的高职(专科)专业大体对应。
6、残疾考生参加专升本考试参照《教育部 中国残疾人联合会关于印发<残疾人参加普通高等学校招生全国统一考试管理规定>的通知》(教学〔2017〕4 号)执行。需在考试中提供合理便利条件的考生,请于 2026年 3 月 19日前向各市招考办及牵头院校提出申请。